废水零排放设备系统分类
废水零排放处理设备系统主要分为如下三种工艺流程:
一、预处理→膜浓缩→蒸发结晶工艺
二、预处理→膜浓缩→烟道蒸发工艺
三、低温闪蒸→浓液干燥工艺
一、预处理→膜浓缩→蒸发结晶工艺
工艺流程如下图:
废水经过预处理除去重金属、钙镁等结垢离子,出水进入管式膜过滤系统或陶瓷超滤膜去除悬浮物,以满足后续膜法处理的进水要求。采用纳滤(NF)分盐,将纳滤浓水返回至预处理系统,纳滤产水采用DTRO碟管式反渗透系统或MBC正渗透系统进行膜浓缩,以减少后续蒸发结晶系统的进水量,进而减少整个零排放处理系统的投资。蒸发结晶系统采用MVR或多效蒸发结晶器,以降低运行能耗。结晶器中产出的盐主要为NaCL,其纯度可大于97.5%,达到工业盐干盐二级标准。
二、预处理→膜浓缩→烟道蒸发工艺
工艺流程如下图:
废水经过预处理除去重金属、钙镁等结垢离子,经过膜法浓缩减量后进入烟道喷洒蒸发。预处理和膜浓缩系统与上述第一种工艺相似,不同的是,根据浓缩液后处理选择的方式不同,系统不产生结晶盐,无需加纳滤进行分盐。
膜浓缩系统的产水直接回收利用,浓缩液进行烟道蒸发,利用高温烟气将雾化后的废水液滴蒸干,废水中的污染物形成细小固体结晶,随烟气中的灰尘进入电除尘器被电极扑捉,进入除尘器灰斗外排,从而除去污染物,系统无结晶盐的产生,部分水份在脱硫塔中重新凝结被回收利用,较大程度节水节能,达到废水的零排放,目前烟道蒸发工艺主要分为主烟道蒸发和旁烟道蒸发两种技术。
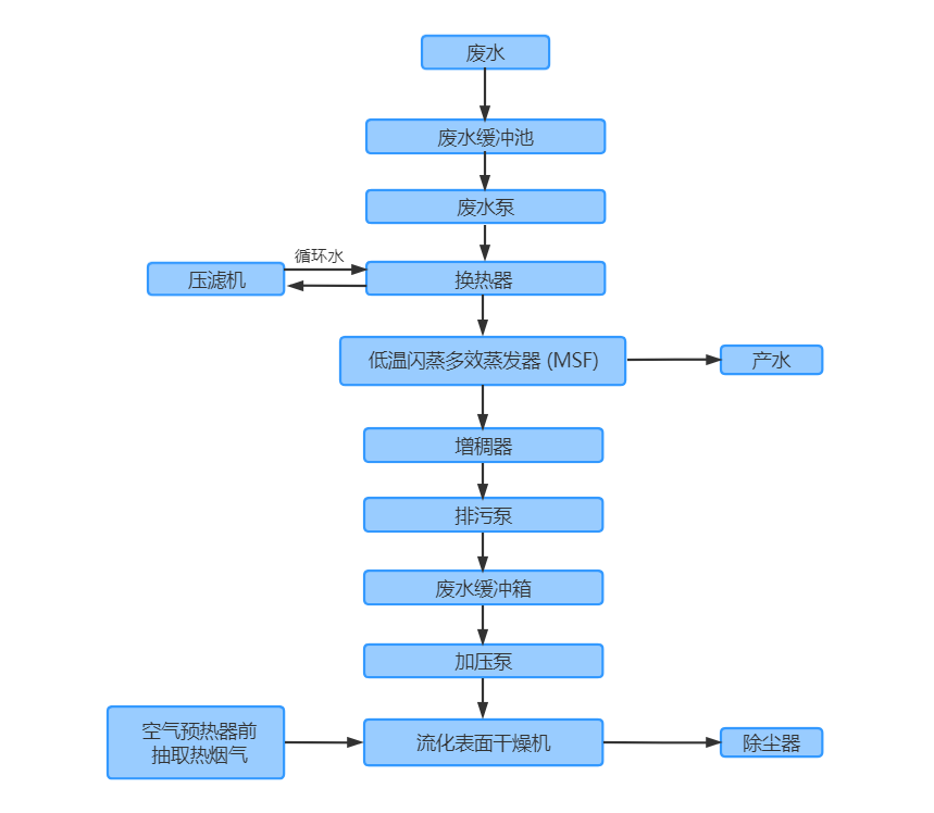
三、低温闪蒸→浓液干燥工艺
工艺流程如下图:
废水不需预处理系统,直接利用低温烟气的热量对废水进行预热,而后经过多效闪蒸浓缩,浓缩物浓度可在线自动可调,浓缩后的浓液进入流化表面干燥机蒸发干燥,产生的粉尘及水蒸气随烟气引入电除尘前烟道,利用电除尘捕捉氯离子和其他固态颗粒及金属元素,蒸发的水蒸汽进入脱硫塔。闪蒸浓缩过程中产生水蒸汽,经过凝结后可回收至脱硫工艺水或其它用途补水。
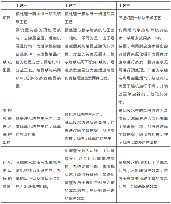
废水零排放工艺对比
比较上述不同废水零排放工艺,从各工艺的系统配置,优缺点以及对热力系统的影响等方面进行说明。如下表所示:

广东中工碧蓝环境科技有限公司是一家专业致力于污水废水处理的研究、开发、制造及销售于一体的高科技企业,有十二年的工程经验,全国建有多家现代化设备工厂,拥有强大的科研技术团队和超300人的庞大运营售后团队。专注于工业废水处理、废水零排放、中水回用零排放、高浓度废水处理、重金属废水处理;提供废水处理设备、中水回用零排放设备、超纯水设备、软化水设备、纯化水设备、反渗透设备等的生产安装;专业承接化工、电子、电镀、制药、食品、饮料、化妆品、医疗卫生、汽车、冶金、电力等行业废水处理服务,为客户提供有针对性的一站式废水处理解决方案,技改方案24小时响应。威特雅资质齐全:获得50多项荣誉证书,具备建筑机电安装工程专业承包三级施工资质,项目覆盖全国,一对一合作服务,0排放处理技术成熟可靠,终身售后无忧!
广东中工碧蓝环境科技有限公司 官网 www.wteya.com